▋ 校務及財務資訊公開專區
Menu
網站導覽
回專區首頁
視覺化互動圖表
校務研究議題分析
限閱專區
帳戶管理
登入
登出
我的帳戶/密碼變更
回學校首頁
本功能需使用支援JavaScript之瀏覽器才能正常操作
資訊分類
1.校務資訊說明 ▼
2.財務資訊分析 ▼
3.學雜費與就學補助資訊 ▼
4.學校其他重要資訊 ▼
5.內控內稽執行情形 ▼
限閱專區 ▼
首頁
1.校務資訊說明
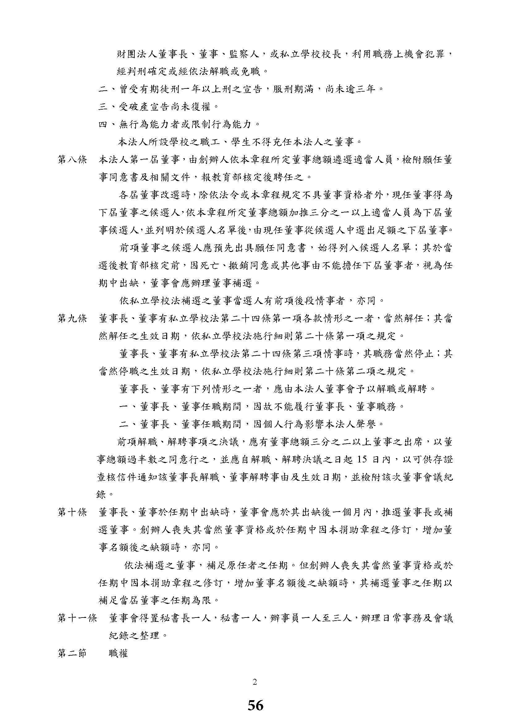
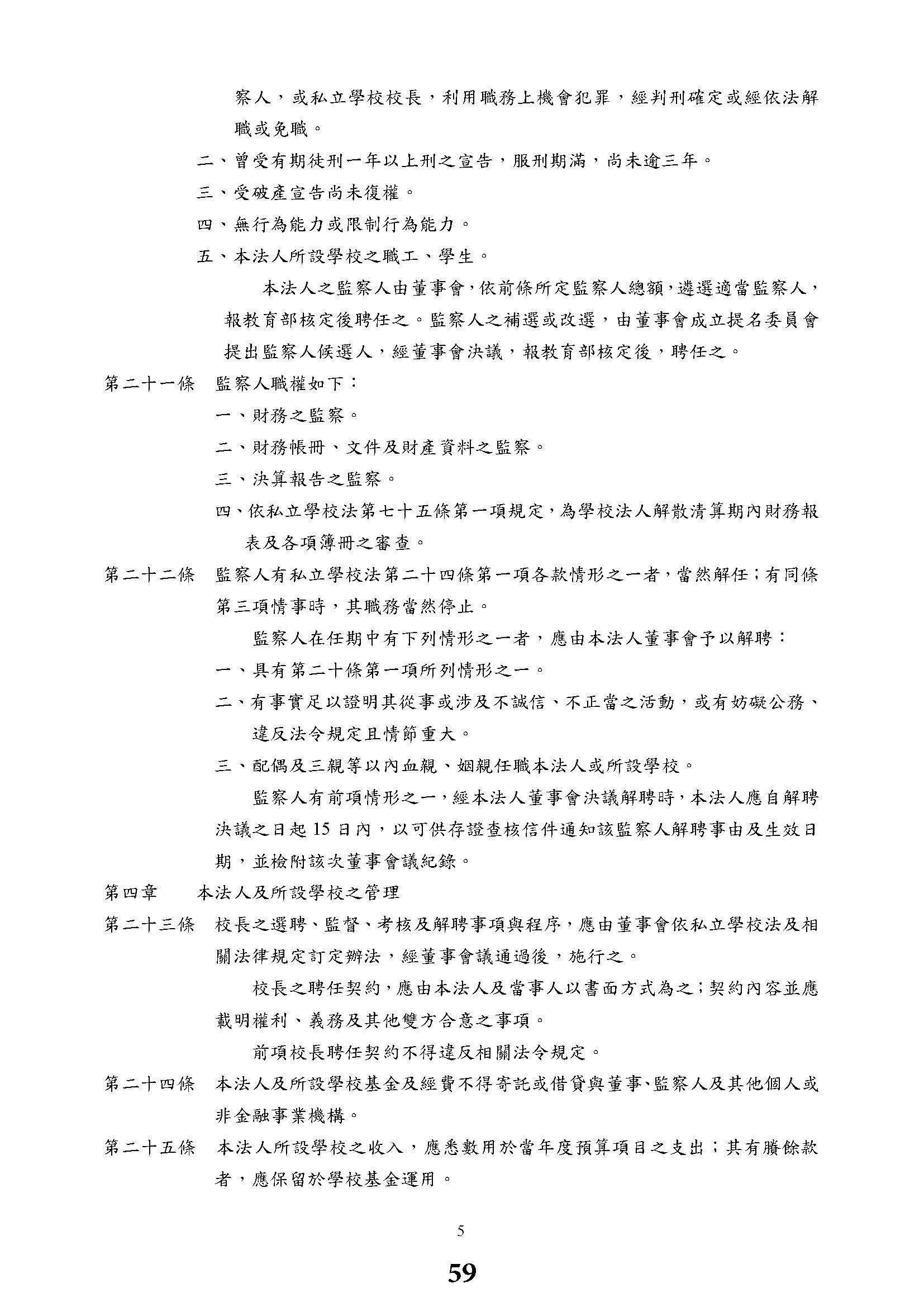
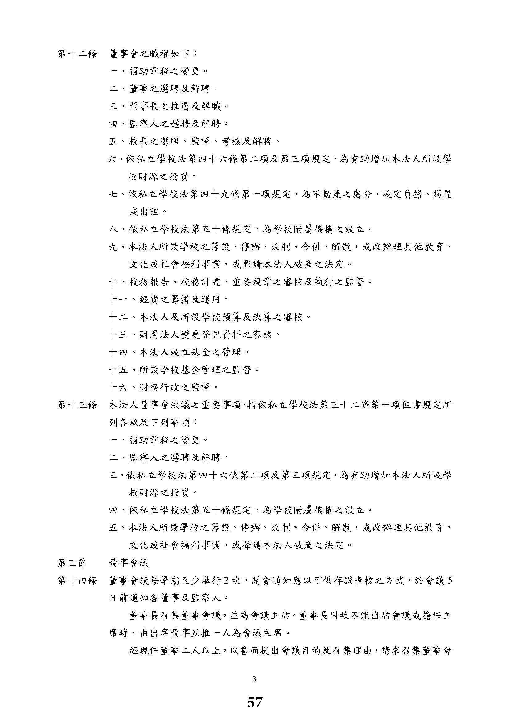
1-6 私立學校董事會相關資訊
1-6-2 董事會捐助章程
1-6-2 董事會捐助章程
字體大小調整
小
中
大
本功能需使用支援JavaScript之瀏覽器才能正常操作
瀏覽數:
加到我的最愛
友善列印
分享